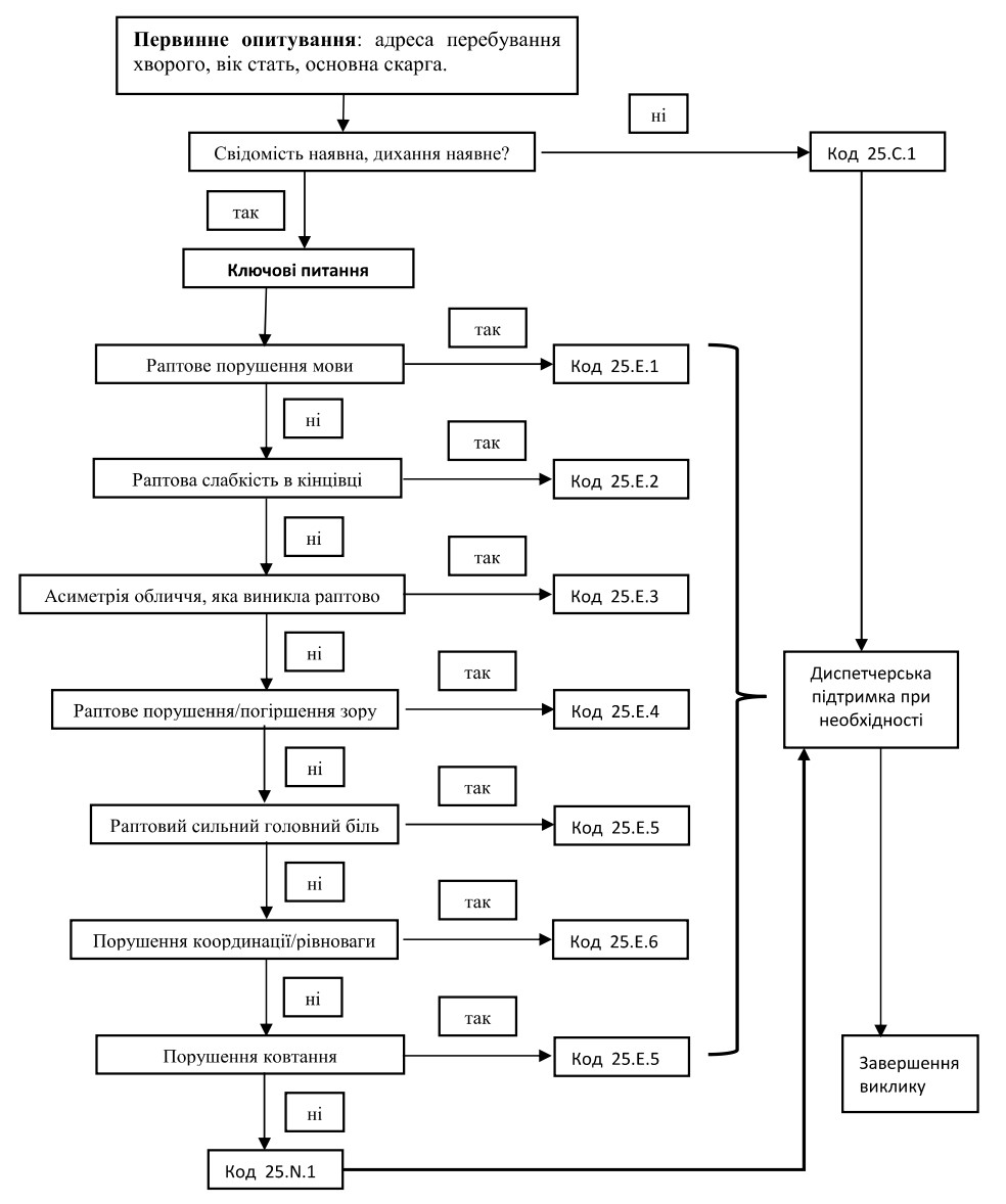
Алгоритм наведений згідно з додатком 1 до Методичних рекомендацій для диспетчерів оперативно-диспетчерських служб центрів екстреної медичної допомоги та медицини катастроф щодо проведення диспетчеризації хворих з підозрою на гострий мозковий інсульт/транзиторну ішемічну атаку, затверджених наказом МОЗ від 01.10.2024 № 1668.
Алгоритм опитування хворого з підозрою на гострий мозковий інсульт /
транзиторну ішемічну атаку

Перегляньте також:
